银河赌场

欢迎访问银河赌场 - 全球玩家首选博彩娱乐品牌

当前位置: 银河赌场 >> 科学研究 >> 科研动态 >> 正文
12 2024.12

阅读:

    银河赌场 赵国旭副教授在Chemical Engineering Journal发表研究成果:面向多功能可穿戴电子器件的可拉伸碳纳米管/Ecoflex导电弹性体薄膜

近日,银河赌场 柔性电子材料与器件团队在国际高水平SCI期刊《Chemical Engineering Journal》(中科院一区TOPIF=13.3)发表题为Stretchable carbon nanotube/Ecoflex conductive elastomer films toward multifunctional wearable electronics的研究论文。

导电弹性体薄膜(CEFs)能够贴合于人体皮肤或可穿戴品表面工作,在可穿戴电子设备、个性化医疗、人机交互等领域中得到了广泛的应用。具有优异生物相容性、力学性质和物化稳定性的硅橡胶是研发高品质CEFs的理想选择,然而混合了导电填料的硅橡胶预聚物普遍黏度较高,尤其是碳纳米管(CNTs)等纳米导电填料会极大提高其黏度至半固态,使其难以通过常规制膜技术制备为CEFs。因此,实现导电复合硅橡胶基CEFs的可控和大批量生产,以及实现其在各种物体表面的覆膜,仍是一个业界难题。

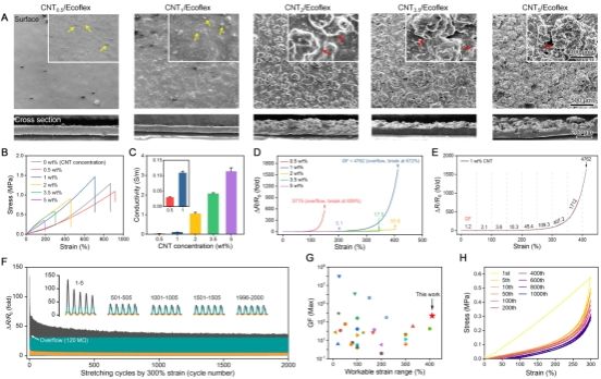
在此,本工作以CNTsEcoflex(一种仿皮肤力学性质的硅橡胶)为研究对象,建立了一种通过气喷雾法高效、可控且量产制备CNT/Ecoflex CEFs的技术(图1A)。通过采用可快速且彻底挥发的正己烷来降低CNT/Ecoflex混合预聚物的黏度及交联速度,不仅可在较宽的CNTs浓度范围0.5~5 wt%内制备具有均匀表面形貌、可控厚度以及优异力电性质的CNT/Ecoflex CEFs(图1B),而且能够在多种不同力学性质和结构的物体(如塑料板、平坦Ecoflex薄膜、粗糙Ecoflex薄膜和织物等)表面进行CEFs薄层覆膜(图1C-D),克服了其它制膜技术难以通过高黏度的CNTs复合硅橡胶预聚物来制备CEFs的技术挑战。此外,本工作研究了不同CNTs浓度下的CNT/Ecoflex CEFs成型机制(图2A),以及CNTs浓度对CNT/Ecoflex CEFs力学、电学以及-电响应性能的影响及机制(图2B-H),能够为CEFs的制备技术和性能优化提供一定理论指导。

1.CNT/Ecoflex CEFs的制备过程示意图及部分结果。

2.CNT/Ecoflex CEFs的结构、力学、电学和力电响应性能的部分表征结果。

基于不同CNTs浓度的CNT/Ecoflex CEFs所具有的不同力学和电学性质,本工作成功研制出多种可穿戴电子器件,并展示了其生物医学应用潜力:基于1wt% CNTs浓度CEFs所具有的优异力-电响应灵敏度、工作范围和弹性,将其开发为能够监测手指、肘部、肌肉运动等人体力学信号的高灵敏度、大工作范围、耐用且防水的可穿戴应变传感器(图3A-D);基于具有高导电性的5wt% CNTs浓度CEFs,与具备优异可压缩性的热发泡Ecoflex薄膜相结合,开发出了用于人体压力信号强度和位置监测的多层式压力传感器(图3E-H),并利用其焦耳热效应开发出了用于人体温度管理的可穿戴电加热器(图3I-L)。

3.CNT/Ecoflex CEFs的多功能可穿戴器件应用潜力。

综上所述,本工作采用一种简单的、可扩展且经济高效的方法成功制造了具有优异性能和多功能应用潜力的CNT/Ecoflex CEFs,有望在未来通过改良制备装置实现大规模量产,并与各种材料和器件体系相结合以构筑导电弹性表面,最终将可能应用于包括生物医学在内的多个行业领域。

该研究得到了国家自然科学基金、海南省自然科学基金、海南省临床医学中心项目等资助。银河赌场 为第一完成单位,银河赌场 硕士生吕康浩为论文第一作者(共一排一),本科生闫怡童为第二作者,银河赌场 赵国旭副教授、西安交通大学生命科学与技术学院徐峰教授以及海口市人民医院康复医学科宋振华主任医师为论文共同通讯作者。


论文链接://doi.org/10.1016/j.cej.2024.157534


编辑:赵国旭

初审:周非凡

终审;张云竹